法〔2025〕167号
最高人民法院
关于印发基层人民法院管辖第一审知识产权民事、行政案件有关事项的通知
各省、自治区、直辖市高级人民法院,解放军军事法院,新疆维吾尔自治区高级人民法院生产建设兵团分院:
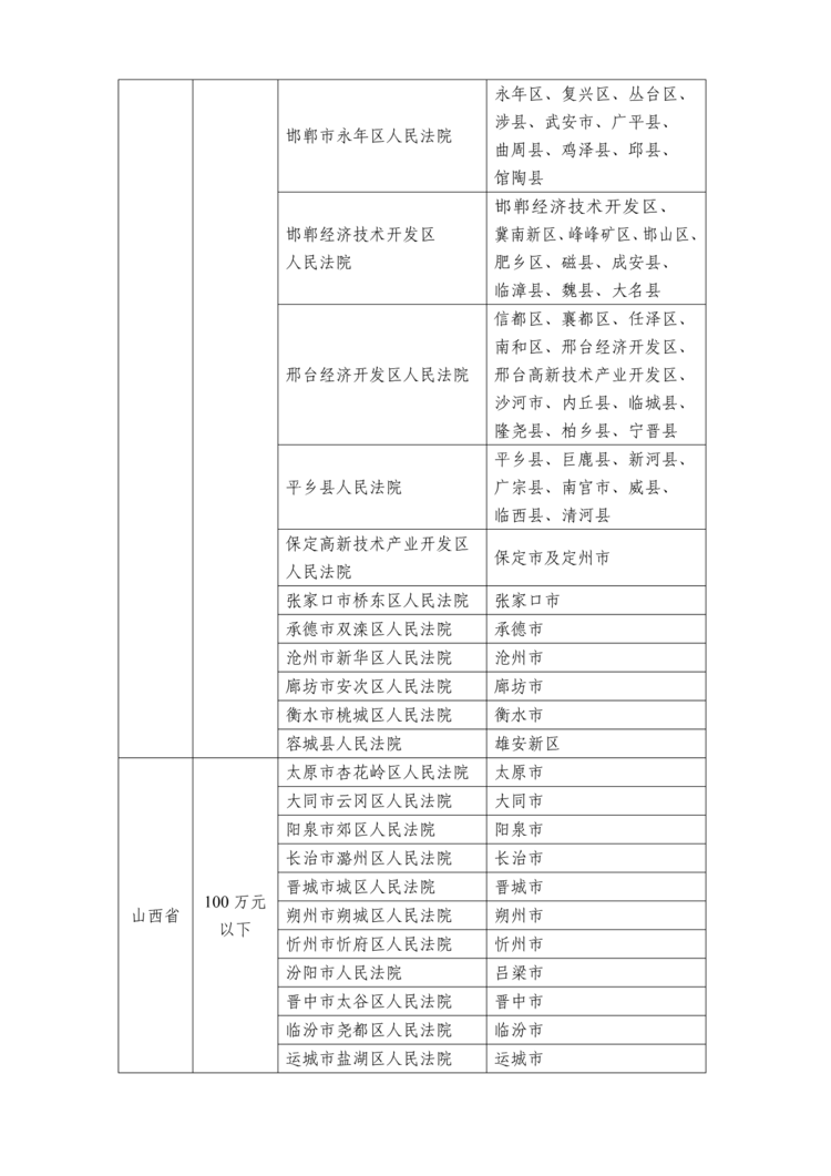
根据《最高人民法院关于第一审知识产权民事、行政案件管辖的若干规定》(法释〔2022〕13号),结合知识产权审判实际,最高人民法院对具有知识产权民事、行政案件管辖权的基层人民法院及其管辖区域作了调整。现予以印发,自2025年10月1日起施行。
《最高人民法院关于印发基层人民法院管辖第一审知识产权民事、行政案件标准的通知》(法〔2022〕109号)同时废止。本通知施行前已经受理的案件,仍按照原标准执行。
特此通知。
最高人民法院
2025年9月23日




























京公网安备 11010502049464号