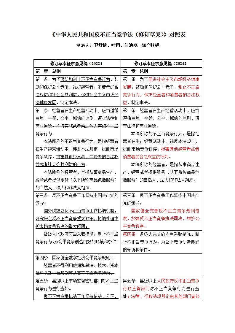
12月25日,知产财经从中国人大网获悉,十四届全国人大常委会第十三次会议对《中华人民共和国反不正当竞争法(修订草案)》进行了审议,并将《中华人民共和国反不正当竞争法(修订草案)》予以公布。此前,2022年11月,市场监管总局起草了《中华人民共和国反不正当竞争法(修订草案征求意见稿)》向社会公开征求意见。
基于此,知产财经特将2022年与2024年发布的两版征求意见稿进行了梳理,通过对照,试图探知起草者的心路历程,以及这种变化背后的用意,也为更好理解条文本意提供另一个视角和线索!
》(2022、2024对比)_01.png)
》(2022、2024对比)_02.png)
......
点击链接获取PDF文件
https://pan.baidu.com/s/1DpNHkWprDxGRcrrfBigMnw?pwd=98dc
提取码: 98dc





京公网安备 11010502049464号