4月25日,为加强企业商业秘密保护,严厉打击侵犯商业秘密行为,激励研发与创新,维护公平竞争的市场秩序,市场监管总局组织开展了对《关于禁止侵犯商业秘密行为的若干规定》的修订工作,起草形成了《商业秘密保护规定(征求意见稿)》,向社会公开征求意见。此前,2020年9月,市场监管总局组织开展了对《关于禁止侵犯商业秘密行为的若干规定》的修订工作,向社会公开征求意见。
基于此,知产财经特将2020年与2025年发布的两版征求意见稿进行了梳理,通过对照,试图探知起草者的心路历程,以及这种变化背后的用意,也为更好理解条文本意提供另一个视角和线索!点击阅读原文查看/下载17页PDF文件内容。
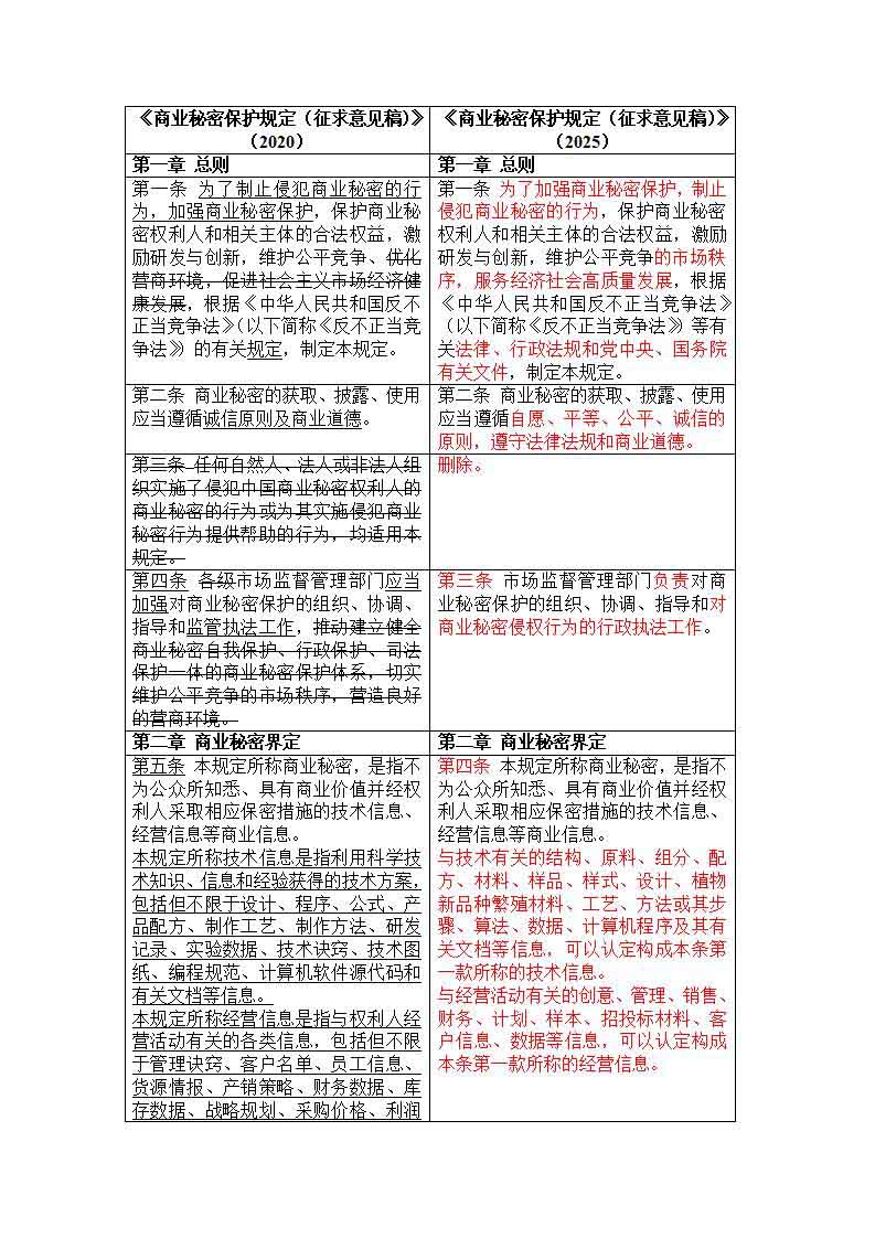
附两版征求意见稿对照:


......
获取完整PDF对照下载,请点击下方链接:
链接: https://pan.baidu.com/s/1QHqEvK8xBgsRb5tW-MQc9w?pwd=vgnd 提取码: vgnd



